我国汽车租赁市场主要经营模式有长期租赁、短期租赁和分时租赁,三种模式在使用对象、使用场景、租赁方式和车型特征等方面存在显著差异。我国租车市场中长期租赁应用场景以企业用车为主,短期租赁和分时租赁均以个人用户短期用车需求为主。目前,短期租赁城市覆盖范围更广,主要应用于中短途自驾;分时租赁目前主要覆盖一二线城市,城市内日常通勤、临时出行场景更多。

由于我国的汽车租赁行业还处于发展阶段,还主要活跃在企业、政府和相对高收入人群市场,普通消费者还没形成租车消费的习惯,价格高度敏感。

汽车租赁男性用户占比突出,2020年我国汽车租赁用户中,男性占比84.9%,女性仅占比15.1%

从我国租车消费群体的收入方面来看,根据Mob研究院的数据,占比最多的收入群体为月薪5-10K的人群,占消费者整体的37.3%。排名第二第三的收入分段分别为3-5K与3K以下,分别占总体的21.7%和18.6%。

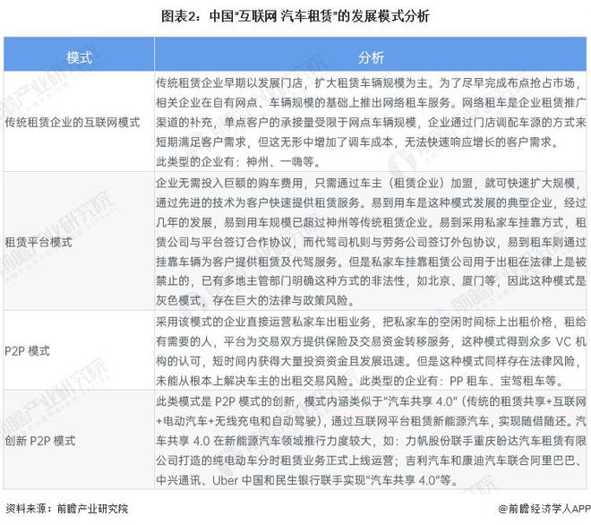
互联网的快速发展,使在线租赁模式逐渐兴起,尤其在短租自驾和分时租赁市场,移动化、自助化趋势愈发凸显,行业整体呈现多元化发展特征。目前,我国互联网+汽车租赁共分为传统租赁企业的互联网模式、租赁平台模式、P2P模式和创新P2P模式四种发展模式。

随着网约车的出现,我们的出行变得更加便捷和自由,随时随地都能到想去的地方。租车自驾游也越来越受到大众的青睐。虽然我国汽车租赁行业起步较晚,但是发展迅速,大中小城市都有分布。然而,传统的租车行业由于手续繁琐、信息不透明、收费不合理等问题被大众诟病已久,互联网租车的出现使得行业的发展走上了标准化、智能化、专业化的轨道。

汽车租赁是传统与现代相互融合的行业,作为我国新兴的交通运输服务业,它是一种能够满足社会公众个性化出行、商务活动、公务活动和旅游休闲等需求的交通服务方式。互联网的快速发展,使在线租赁模式逐渐兴起,尤其在短租自驾和分时租赁市场,移动化、自助化趋势愈发凸显,行业整体呈现多元化发展特征。随着行业进驻厂商不断增多,市场竞争加剧的情况下,互联网技术助推汽车租赁厂商覆盖范围扩大。

汽车租赁作为中国新兴的交通运输服务业,是满足人民群众个性化出行、商务活动需求和保障重大社会活动的重要交通方式,是综合运输体系的重要组成部分。同时,汽车租赁行业对于传统运输业、旅游业以及汽车工业、汽车流通业等相关行业起到十分显着的带动作用。
近年来随着互联网金融快速发展,汽车金融渗透率快速提升,带动汽车租赁市场快速增长,尽管2018年中国共享汽车市场遭遇寒潮,但融资租赁市场整体依然保持增长。
根据国际知名研究机构Fastdata数据显示,2015-2019年我国汽车租赁市场规模呈现逐年上升趋势,2020年受到疫情冲击中国租车市场规模预计下滑12.4%,达到903亿元。

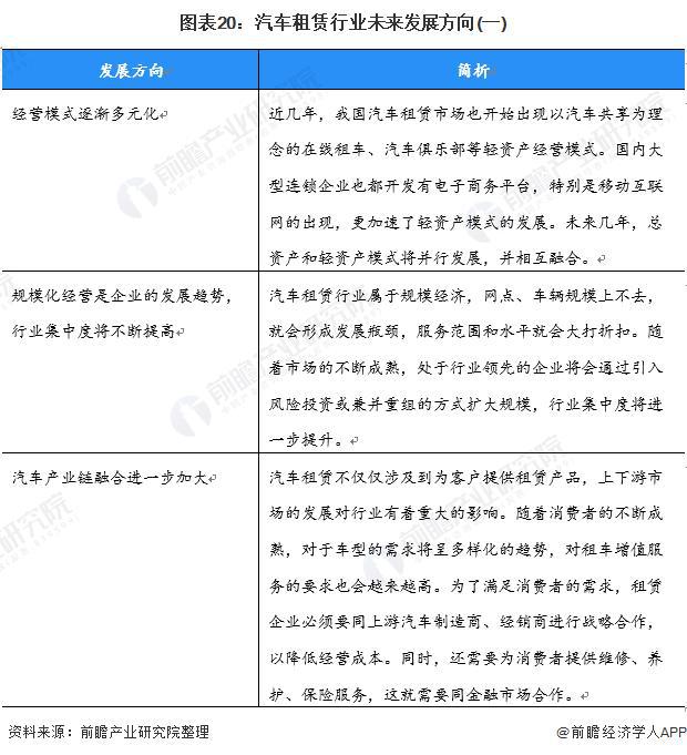
随着我国汽车租赁行业业态的不断完善,经营模式多元化、产业链条融合化等方式是汽车租赁行业的必然发展方向。


从汽车经营租赁市场来看,尽管2020年经营租赁市场(共享汽车市场)遭遇寒潮,但潜在的市场需求是存在的,缺乏的只是经营经验及政策规范引导。近年来,新能源汽车产业、智能网联汽车、车联网、5G等产业快速发展,未来有望推动汽车经营租赁市场快速发展,尤其无人驾驶技术,被普遍认为在汽车经营租赁领域最有潜在价值应用领域。
从汽车融资租赁kaiyun官方网站 开云平台来看,近年来中国汽车融资租赁市场快速增长,市场渗透率快速提升。在成熟的汽车金融市场中,融资租赁是比消费信贷更受欢迎的汽车金融形式。中国汽车融资租赁行业起步较晚,目前正处于探索发展阶段。从长远来看,我国规模庞大的汽车消费市场决定了汽车融资租赁行业将有较高的成长上限,未来随着行业的发展成熟,融资租赁在汽车金融中所占的比重势必提升,成为规模更大的细分市场。
综上,中国汽车租赁行业未来5年预测将继续保持较快增长趋势,2021年,中国汽车租赁市场规模约为881亿元,到2026年,汽车租赁市场规模将达到1751亿元左右,年复合增长率约为15%。

更多行业相关数据请参考前瞻产业研究院《中国汽车租赁行业发展与企业竞争力提升策略报告》,同时前瞻产业研究院还提供产业大数据、产业研究、产业链咨询、产业图谱、产业规划、园区规划、产业招商引资、IPO募投可研、招股说明书撰写等解决方案。
特别声明:以上内容(如有图片或视频亦包括在内)为自媒体平台“网易号”用户上传并发布,本平台仅提供信息存储服务。
投资小白要“拿存款勇闯股市”?多家银行大额存单刮起“转让潮”,为求快“部分利息可以让渡”
《编码物候》展览开幕 北京时代美术馆以科学艺术解读数字与生物交织的宇宙节律
爸爸记录每日带娃上学状态 “你是她家的菲佣吗?” 网友:离她远一点,你看着像是会熏到她
哼~还不信#萌娃日常 #萌兽儿童自行车 #萌兽B2美学童车 #活泼开朗的小丫头
英特尔 20 核 Arc Battlemage 曝光:2.85GHz、12GB 显存
惠普星 Book Ultra 14 英寸翻转本开售:Ultra 7 258V,11999 元
荣耀 MagicBook Art 14 骁龙版上架:骁龙 X Elite,8699 元