无人驾驶出租车(Robotaxi)已获得上海市无驾驶人智能网联汽车示范应用许可,并计划于8月向公众开放。同时,赛可智能还将在8月投放20辆L3级别自动驾驶出租车,用于临港到浦东机场的运营专线。
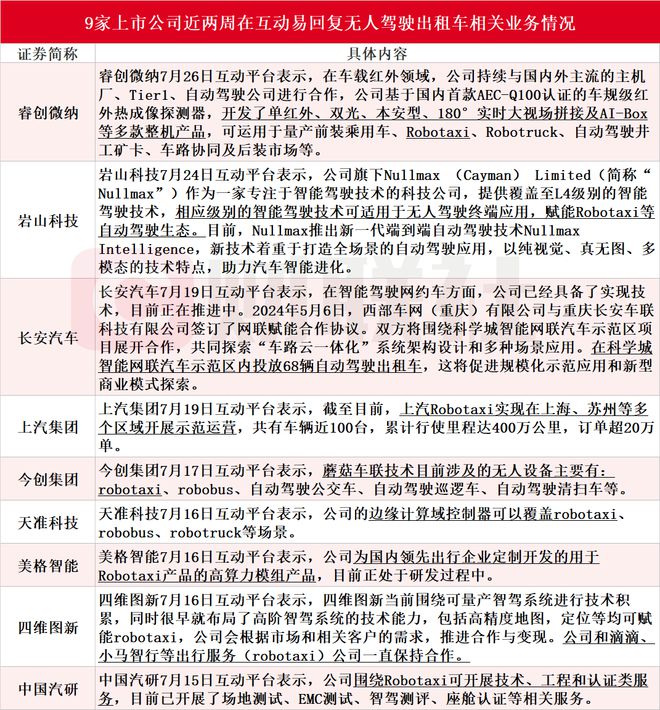
截至发稿,据财联社不完全统计,包括睿创微纳、岩山科技、长安汽车、上汽集团、今创集团、天准科技、美格智能、四维图新、中国汽研在内的9家上市公司近两周在互动易回复无人驾驶出租车业务相关情况,具体详见下图:

国泰君安吴晓飞7月21日研报指出,Robotaxi加速快跑,智能驾驶持续推进。无人驾驶出租车有助于提升消费者对智能驾驶的认知程度,里程积累也有助于技术方案完善和迭代;其面临的潜在kaiyun官方登录 开云网址市场空间广阔,初期受制于成本和技术等因素,中期维度随着成本下降、技术迭代,智能驾驶渗透率有望逐步提升。
开源证券任浪等人7月14日研报表示,随着Robotaxi技术成熟、成本下降、用户接受度提高,有望替代逐步扩大市场份额。根据如祺出行数据,中国2024年至2030年Robotaxi市场年均复合增长率高达247.7%,在2030年国内市场份额有望达到4880亿元。

国信证券唐旭霞等人7月15日研报指出,从产业链看,自动驾驶出租车Robotaxi产业链包含:其一提供高精地图与定位、传感器、芯片、AI训练、智慧道路支持的供应商,涉及上市公司包括德赛西威、万集科技等;其二供给侧的自动驾驶公司、主机厂、出行服务商,涉及公司包括上汽集团、广汽集团、吉利汽车等;其三需求侧的乘客;其四监管侧的地方政府。

唐旭霞等人进一步指出,国内自动驾驶公司中,小马智行、百度Apollo也在加速推进Robotaxi商业化落地。