汽车租赁,简称“租车”,是指在约定时间内,租赁经营人将租赁汽车(包括载货汽车和载客汽车)交付承租人使用的经营方式。汽车租赁(简称“租车”)是指将汽车的资产使用权从拥有权中分开,出租人具有资产所有权,承租人拥有资产使用权,出租人与承租人签订租赁合同,以交换使用权利的一种交易形式。
汽车租赁行业又被称为交通运输服务行,该行业凭借着其无须办理保险、无须年检维修、车型可随意更换等优点,正慢慢受到国内企事业单位和个人用户的青睐。行业服务类型来看,当前我国汽车租赁行业的服务方式主要有经营性租赁和融资性租赁两种形式。其中经营性租赁又可以分为长期租赁、短期租赁和分时租赁三大模式。具体如下表所示:

资料来源:中国汽车租赁行业发展趋势分析与投资前景预测报告(2022-2029年)
全球汽车租赁行业发展历程来看,租车行业已走过百年历史。1904年到1960年,近60年间,全球三家最早的代表性租车公司相继成立,标志着租车行业的诞生;20世纪60年代到90年代初,全球租车行业开始高速增长,60年代初美国民航业发展迅速,机场租车成为租车企业重要业务场景;进入90年代初,全球经济进入周期循环低谷,加之伊拉克发动战争导致燃油成本大幅抬升,航空低迷,机场客流规模下降导致租车行业受到巨大冲击;进入21世纪一直到2020年间,全球租车行业并购整合不断,2007 年,Enterprise收购Alamo & National,实力大增,牢牢占据市场领先地位,2012年,Hertz相继收购Dollar.Thrifty等等,并购案例层出不穷,行业逐渐活跃起来。
根据观研报告网发布的《中国汽车租赁行业发展趋势分析与投资前景预测报告(2022-2029年)》显示,与全球汽车租赁行业相比,我国汽车租赁行业诞生晚了半个多世纪。尽管如此,但在我国经济增长、个人消费崛起的助推下,我国汽车租赁行业在国内落地生根,发展迅速。我国汽车租赁市场兴起于上世纪末,至今行业发展已经经历了五个阶段:萌芽阶段、快速发展阶段、无序竞争阶段、调整阶段和调整升级阶段。
1998年,事出偶然,我国第一家汽车租赁公司在北京诞生,其主要目的是为亚运会提供服务,亚运会期间的服务工作完成后,租赁公司的服务对象开始面向外资企业和其他企业,我国汽车租赁行业进入启蒙阶段。随后1995年到2000年我国汽车租赁行业进入快速发展阶段,随着我国经济体制改革,消费性服务行业不断成长,导致汽车租赁市场需求扩大, 市场甚至出现租赁车辆供不应求的局面,汽车租赁公司如雨后春笋般纷纷出现在广州、上海等城市,随后迅速波及全国各省会城市及经济发达的中等城市。

资料来源:中国汽车租赁行业发展趋势分析与投资前景预测报告(2022-2029年)
随着汽车租赁企业的大量出现,使得整个汽车租赁市场的竞争逐步加剧,加上相关法律法规不健全,市场环境趋于恶化,行业无主管部门,使得企业因外部环境造成的许多问题长期得不到有效解决,2000年到2006年我国汽车租赁行业市场进入无kaiyun官方网站 开云平台序竟争阶段。随后2006年到2013年整个汽车租赁行业进入调整阶段,在这一阶段,车租赁的市场需求结枸发生变化,以个人为主的短租市场开始起步并逐步放大,企业运营规模也同步扩大。同时国内汽车价格不断下降,使得汽车租赁公司的利润被不断蚕食,行业利润率在逐年下降,不少企业在这一阶段受到打击甚至退出了市场。2014年一直持续至今,我国汽车租赁行业继续调整升级,大型传统租赁企业积极转型。分时粗绩、融资粗货兴起,并拓展海外租赁业务。如今我国汽车租赁行业外部环境持续发生变化,未来几年在消费升级、科技创新、双碳达标的发展新机遇下,我国汽车租赁行业调整升级阶段或将进入尾声,市场也将与时俱进,再次高速增长。
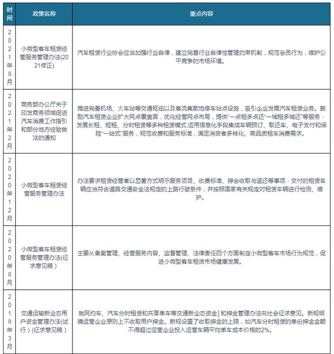
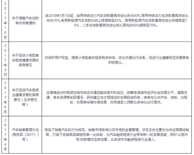
汽车租赁是我国新兴的交通运输服务业,不仅是满足我国人民群众个性化出行、商务活动需求和保障重大社会活动的重要交通方式,同时也是综合运输体系的重要组成部分,而促进我国汽车租赁业的健康发展,是转变交通运输发展方式、推进现代交通运输业发展的重要举措,对提高车辆、道路、停车场地等社会资源的利用效率,带动旅游业、汽车工业、金融保险业的发展,提高人民群众生活质量,都具有重要的现实意义。因此,近些年,为了促进汽车租赁行业发展,我国陆续发布了许多政策,对行业进行引导及规范。


资料来源:中国汽车租赁行业发展趋势分析与投资前景预测报告(2022-2029年)
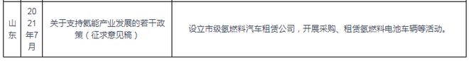
除了国家层面政策之外,我国各省市为了响应国家号召,鼓励汽车租赁业规范化、网络化、规模化发展,也出台相关政策积极推动汽车租赁行业发展。


资料来源:中国汽车租赁行业发展趋势分析与投资前景预测报告(2022-2029年)
市场供给来看,目前我国汽车保有量达4.44亿辆,其中私家车平均使用效率仅为5%,汽车平均闲置时间占比高达约95%。可见我国汽车租赁供给市场扩大空间较大。

资料来源:中国汽车租赁行业发展趋势分析与投资前景预测报告(2022-2029年)
市场需求来看,近些年来,我国汽车租赁行业潜在客户群体愈发庞大。一方面,我国汽车保有量与汽车驾驶员数量差距逐年增加。2015年我国汽车保有量约为1.72亿辆,汽车驾驶员数量约为2.80亿人,按照一人驾驶一车推算,该年有本无车”驾驶员群体达1.08亿人;到2021年我国的汽车保有量达3.02亿辆,汽车驾驶员数量达4.44亿人,初步推算“有本无车”驾驶员群体达1.42亿人。可以看出我国“有本无车”驾驶员数量逐年增加。

资料来源:中国汽车租赁行业发展趋势分析与投资前景预测报告(2022-2029年)
另一方面,从新增情况来看,2015到2021年,除去2020年受新冠疫情居家隔离影响,我国新登记汽车数量高于新领机动车驾驶证数量之外,其余年份我国新登记汽车数量均低于新领机动车驾驶证数量。这也导致我国汽车驾驶员数量与汽车保有量的数量缺口较大,因此可见我国汽车租赁行业潜在客户群体庞大。

资料来源:中国汽车租赁行业发展趋势分析与投资前景预测报告(2022-2029年)
在行业政策持续利好,市场供给充足,且潜在需求群体愈发庞大背景下,我国汽车租赁市场规模得到增长。从2017年到2019年我国汽车租赁市场规模从754亿元增长至924亿元;2020年受疫情影响,汽车租赁市场规模下降至653,27亿元;初步测算2021年我国租车市场规模回升至849.24亿元增长,同比增长32.8%;预计在2022年,我国租车市场总规模将突破1000亿元。

资料来源:中国汽车租赁行业发展趋势分析与投资前景预测报告(2022-2029年)
过去20年里,我国汽车租赁行业实现了超过30倍的增长。后疫情时代国内消费者们对于交通工具的卫生性、独立性等方面的关注度持续提升,这也进一步催生了我国租车市场的飞速发展。当前我国汽车租赁市场正在全面回暖,汽车租赁作为我国新兴的交通运输服务业,是满足居民个性化出行、商务活动需求的交通方式。未来在我国新能源化、智能化、网联化、共享化等汽车“新四化”的推动下,汽车租赁市场将迎来前所未有的变革期,整个租车行业将升级加速发展。国内交通基建条件升级、汽车产业发展、有驾照无车群体扩容、社会经济发展下消费升级,还有租车行业与新能源车、自动驾驶技术的融合,以及中小企业等商务用车需求提升等都为我国汽车租赁行业市场发展提供了巨大的发展空间,千亿市场指日可待。
另外,科技日新月异变化,再加上消费升级,将向我国汽车租赁行业提出更多新的要求。一方面目标人群发生转变,越来越多的年轻消费者的消费能力正在崛起,很多在校大学生利用业余时间考取驾照,成为有证无车人的主力,Z世代成为租车自驾的主流;另一方面,“银发经济”也逐步崛起,退休人员的近距离的探亲访友出行及自驾游也将会选择租车的方式,市场潜力巨大。相对于我国用户租车需求也将发生改变,汽车租用场景将愈发丰富。
当前我国汽车租赁业务模式来看,以商务租车(长租)是目前租赁市场的主流,主要服务于各种企业,占了整个市场70%左右份额。对比国外,休闲租车和置换租车占比较少,自驾形式,服务个人用户市场的短期租赁和分时租kaiyun官方网站 开云平台赁较少。

资料来源:中国汽车租赁行业发展趋势分析与投资前景预测报告(2022-2029年)
短期及分时租赁作为汽车租赁的新兴租赁模式,其特征非常鲜明,用车更加灵活,聚焦“分时”概念,收费方式更加细化。而未来我国租车用户将发生改变,Z世代和中老年人群将成为主要租车人群,探亲访友出行及自驾游租车场景需求将会更多,短期及分时租赁模式比长租模式更加契合用户的这些租车场景需求,基于此,可以看出未来我国汽车租赁市场短租、分时租赁发展潜力更大。(LQM)